为进一步提升全校师生的实验室安全意识,营造良好的实验室安全文化氛围,结合我校第二届“实验室安全月”活动相关安排,实验室安全管理中心、团委联合主办实验室安全微视频、绘画大赛,本次大赛得到了学院的积极响应和同学们的踊跃参加。
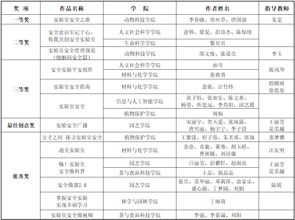
大赛共收到微视频作品40份,绘画作品75份。本着公平公正的原则,主办方近期组织专家组对参赛作品进行了认真、严格的评审,共评出奖项37项。其中,微视频作品一等奖1项,二等奖2项,三等奖3项,最佳创意奖1项,优秀奖6项;绘画作品一等奖1项,二等奖3项,三等奖5项,优秀奖15项。现将获奖名单公示如下:
实验室安全微视频作品获奖名单

实验室安全绘画作品获奖名单

实验室安全管理中心、团委
2023年12月7日