中心主页 > 正文

生物技术中心2024年暑期仪器设备维护的通知

发布时间:2024-06-27 作者: 点击: 来源:

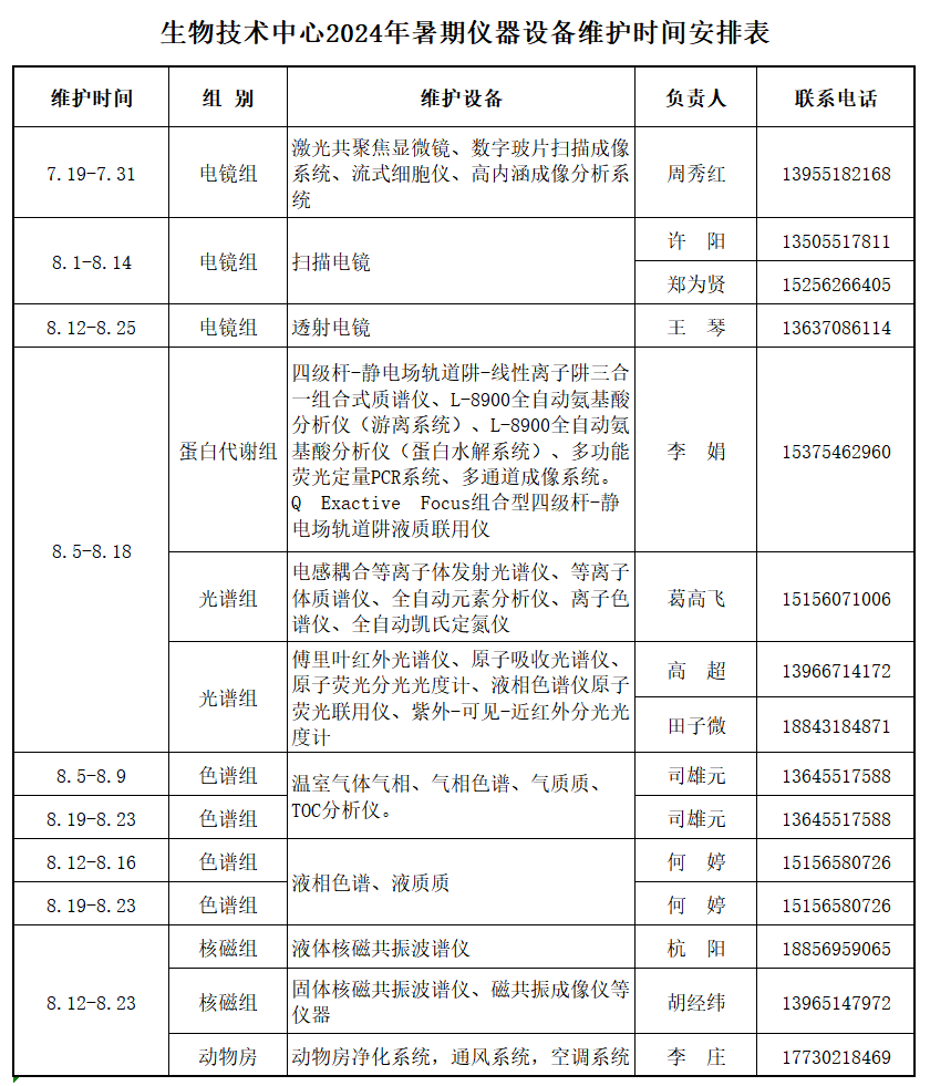
为保障我校大型仪器更好的服务师生科研需求,生物技术中心将在暑期对大型仪器进行集中维护(具体见生物技术中心2024年暑期仪器设备维护时间安排表),各位师生根据仪器开放时间进行预约。如有特殊情况,请与相关仪器负责老师联系。


特此通知。

生物技术中心

2024年6月27日