窗体顶端
各学院及有关单位:
为深入学习贯彻习近平总书记关于安全生产的重要论述,深刻汲取近期相关高校发生实验室安全事故的深刻教训,坚决防范和遏制类似事故发生,切实保障我校师生生命财产安全,特开展实验室安全专项排查工作,具体通知如下:
一、排查内容
(一)实验条件合规性排查。对照《高等学校实验室安全规范》《高等学校实验室安全检查项目表(2025年)》及实验室危险化学品储存、使用相关规范要求,重点核查实验室是否具备开展易燃易爆试剂相关实验的安全条件,包括通风橱配备及运行情况、消防设施(灭火器、灭火毯、消防沙、消防栓等)完好有效性、应急防护用品(防护服、洗眼器、急救箱等)配备情况、易燃易爆试剂储存条件是否符合规范等。严禁不具备安全条件的实验室违规开展任何实验活动。
(二)操作流程规范性排查。核查实验人员操作行为是否规范,严格落实“凡是可能产生有毒、有害、易燃、易爆蒸汽的操作,必须在通风橱内进行”的要求,排查是否存在违规操作、操作不规范、违规存放试剂、试剂混存等问题;重点核查涉及高温、高压、高速仪器设备和强氧化剂、强还原剂实验室的教育培训及应急预案是否落实。
(三)管理落实情况排查。各单位须严格落实实验室安全准入制度,严格落实实验室安全教育培训,严格落实实验记录、安全值守等管理工作。
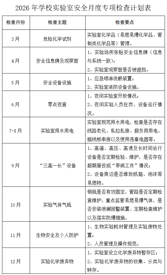
二、排查安排
(一)学院自查。各单位对检查中发现的安全隐患要立行立改,无法立行立改的要制定整改方案并限时处理,在整改完成前采取有效防护措施,确保实验安全有序开展。请各单位于3月28日前在“实验室安全管理系统”中发布任务、上传隐患、落实整改并生成自查台账汇总上报,重点报送所属一、二级风险等级实验室的检查覆盖率以及排查发现的隐患问题数和整改情况。
(二)学校督查。学校将组织相关部门采取“四不两直”的形式,对风险等级较高的实验室进行重点检查;校实验室与设备管理处将对各学院排查及整改情况进行专项督查,同时针对实验室安全管理关键环节,采取月度专项检查,具体安排详见附件。
三、工作要求
各学院要深刻认识实验室安全工作的极端重要性和紧迫性,高度重视此次专项排查工作,切实提高政治站位,强化责任担当,坚决克服麻痹思想和侥幸心理,扎实开展排查整治,坚决防范各类实验室安全事故发生,为全校师生营造安全、有序的实验环境。

实验室与设备管理处
2026年3月23日
附件:2026年学校实验室安全月度专项检查计划表